
最近,很多私募小伙伴咨询关于QDLP的政策,本期内容为大家梳理一下目前国内几个地区的QDLP试点政策。
QDLP全称为Qualified Domestic Limited Partner,即合格境内有限合伙人,是指在通过资格审批并获取额度后的QDLP基金管理人可向境内合格投资者募集资金,设立QDLP基金投资于境外一级、二级市场。
小编收集了上海、深圳、广东、江苏、青岛、海南、重庆7个地区的QDLP政策。其中,深圳地区有所不同,政策称为QDIE,即Qualified Domestic Investment Enterprise,中文直译为合格境内投资企业,其本质与QDLP相似。
一、各地QDLP试点政策文件
各地QDLP政策文件

上表中所列地区的QDLP试点文件基本上都是在2021年发布。其中,广东省、青岛市的文件有效期为3年,也就是说到2024年就要到期了,大家今年还要关注下政策是否会延续;深圳的政策有效期是5年,到2026年到期。
二、QDLP试点审批机构及审批流程
QDLP试点企业分为两类,一是QDLP试点基金管理企业,即基金管理人,是指经各地QDLP试点审批机构审批的,发起设立QDLP试点基金并受托管理其境外投资业务的企业。二是QDLP基金,是指由QDLP基金管理人依法发起,以合格境内有限合伙人参与投资设立的、以基金财产(人民币或外汇,含人民币购汇)进行境外投资的基金。
各地区QDLP审批机构

各地QDLP审批机制大同小异,基本上都会设立联席会议或者联合会商机制,大部分由当地的金融监管局牵头,或者将QDLP试点工作联席部门设在地方金融监管局,联合其他相关部门共同审批。
QDLP试点审批流程(参考)

三、QDLP试点基金管理人、试点基金注册地、组织形式要求
在注册地层面,一般QDLP试点地区都要求管理人及基金落在当地,特别是QDLP试点基金管理人,很多地区都要求既注册在当地还要实际经营;而QDLP试点基金则需要在当地发起。
QDLP试点基金管理人及试点基金注册地

组织形式层面与目前私募基金的主要组织形式一致。如果是QDLP试点基金管理人,可以设立为公司制、合伙制;如果是QDLP试点基金,大部分地区都可以设立成公司制、合伙制或者契约制,只有个别地区有特殊要求。
QDLP试点基金管理人出资人及组织形式

QDLP试点基金组织形式

四、QDLP试点基金管理人业务范围
作为QDLP试点基金管理人,其业务范围比较简单,各地也基本上保持一致,主要是可以发起设立QDLP基金,受托管理QDLP基金的投资业务并提供相关业务。部分地区,比如上海、江苏、海南、重庆,还可以开展投资咨询业务。但是,由于QDLP试点基金管理人及基金需要到中基协登记备案,也要满足私募基金关于经营范围的要求。
QDLP试点基金管理人业务范围

五、QDLP试点基金管理人条件
根据各地发布的QDLP试点政策文件,对申请试点的基金管理人都会从注册及实缴资本、投资管理人员、诚信信息、控股股东及实控人资质、登记备案等方面提出要求,比如会要求申请试点的机构注册资本不低于1000万元,具备一定数量及从业经验的投资管理人员,经营规范、无重大违规事项,控股股东及实际控制人具备金融许可资质、具有一定经济实力及投资经验等,我们来看一下广东、海南、江苏的要求,完整版可以在积募微信公众号后台菜单栏回复“QDLP”获取。
QDLP试点基金管理人条件 - 广东

QDLP试点基金管理人条件 - 海南

QDLP试点基金管理人条件 - 江苏

六、QDLP试点基金条件
各地对QDLP试点基金的要求也较为类似,一方面规定基金的初始募集规模,最低的地区在3000万以上,出资形式也都是货币出资。另一方面,对投资者的要求也参照私募基金合格投资者的要求,但是部分地区的要求会更高,比如参照专业投资者的要求,还有的地区参照《资管新规》中对于合格投资者的要求,并且要求进行穿透核查,执行适当性相关要求,这些与私募基金的规定相似。接下来,我们来看一下广东、海南、江苏的要求,完整版可以在积募微信公众号后台菜单栏回复“QDLP”获取。
QDLP试点基金条件 - 广东、海南、江苏

七、QDLP试点基金的投资范围
QDLP试点基金的投资范围包括境外的一级、二级市场,比如境外非上市企业的股权和债权、境外股票和债券、境外的股权和证券基金、境外大宗商品和金融衍生品等,个别地区会不一样。
QDLP试点基金投资范围

八、QDLP试点申请材料
从各地的政策文件来看,QDLP试点基金管理人及基金的申请材料也大同小异,我们来看下广东和海南的,完整版可以在积募微信公众号后台菜单栏回复“QDLP”获取。
QDLP试点基金管理人申请材料

QDLP试点基金申请材料

九、其他要求
除了上面提到的要求以外,申请QDLP试点时,各地还会有一些其他的要求,比如:
1、要求QDLP试点基金管理人及试点基金到中基协进行登记备案,部分地区还会规定完成登记备案的期限,否则将取消试点。
2、很多地区要求试点机构在运作过程中持续报送各类信息,比如季报、年报、重大事项等。如果运作过程中,试点基金发生增资、减资或股东/合伙人变更等情况,也要向所在地申请批准并备案。
3、在额度管理上,大部分地区的规定相似,实行余额管理。很多地方会要求QDLP试点基金管理人发起的所有试点基金本、外币对外投资净汇出(不含股息、税费、利润等经常项目收支)之和不得超过该试点基金管理企业获批的对外投资额度。试点基金管理企业可发起成立多只试点基金,可在其设立的各基金之间灵活调剂单只试点基金对外投资额度,各单只试点基金对外投资额度之和不得超过批准的试点基金管理企业对外投资额度。如无特殊原因,试点基金管理企业一年内未使用额度的,有权取消试点资格并收回全部试点额度,如需开展业务,需要重新申请额度等。
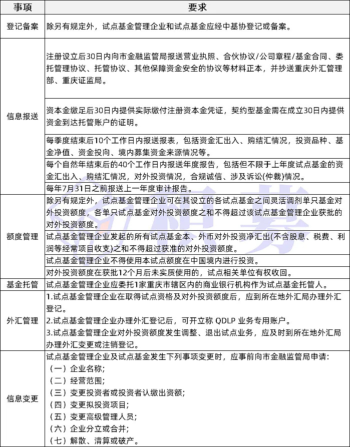
我们来看重庆的一些要求,完整版可以在积募微信公众号后台菜单栏回复“QDLP”获取。
QDLP试点基金管理人、试点基金其他要求 - 重庆
