纪委监委提醒:怎样判断发放福利是否违规?到底能发哪些福利

文章正文
发布时间:2024-08-19 06:30

发放过节福利是否违规?准确定性要做到“三看”

实践中,如何准确认定究竟哪些行为属于违规发放过节福利?按照新修订的《中国共产党纪律处分条例》,并结合纪律审查实践,小编认为判断发放过节福利是否属于违规,需要紧扣违纪构成要件,从主、客观多个角度入手,要做到“三看”,即看发放主体、看资金来源、看发放形式。

一.看发放的主体是否特定

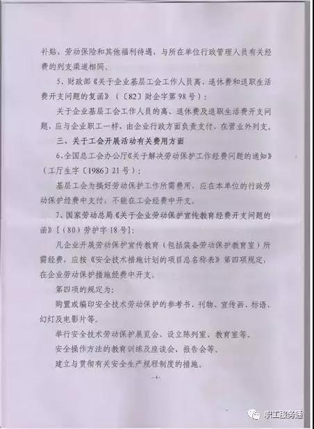
违规发放过节福利的主体都属于党内法规和国家行政纪律明确的特定范围,主要包括机关、事业单位和国有企业三个类别。

机关类可以分为公务员单位和参照公务员法管理的事业单位2个层次;

事业单位可以分为财政全额拨款事业单位、差额拨款事业单位和自收自支事业单位3个层次

国有企业类可以分为国有独资、国有控股、国有参股3个层次

首先,在机关、事业单位这一类,根据《违规发放津贴补贴行为适用〈中国共产党纪律处分条例〉若干问题解释》(中纪发〔20124号)和《违规发放津贴补贴行为处分规定》(监察部、人社部、财政部、审计署令第31号),党的机关、人大机关、行政机关、政协机关、审判机关、检察机关、民主党派机关、经批准参照《中华人民共和国公务员法》管理单位及经费来源由财政补贴的事业单位都可以成为违规发放津贴补贴行为的违纪主体。

如,20139月,河南省郑州市某事业单位从管理费用中支出79.75万元为职工发福利。经过调查认定此行为属违规发放过节福利,该单位领导连某因对此问题负有领导责任,受到了党内警告处分。

其次,根据《违反〈国有企业领导人员廉洁从业若干规定〉行为适用〈中国共产党纪律处分条例〉的解释》(中纪发〔20123号),如果国有企业领导人员中的共产党员违反国家财经纪律、企业财务制度及党风廉政建设的相关规定,违规发放过节福利,可以根据《中国共产党纪律处分条例》相关规定追究其责任。

这里的国有企业领导人员除国有独资、国有控股企业领导班子成员外,还包括对国有资产负有经营管理责任的其他人员、国有企业所属事业单位的领导人员和国有参股企业(含国有参股金融企业)中对国有资产负有经营管理责任的人员。

这样,无论何种形式的国有企业,原则上都可以成为违规发放过节福利的主体。

二.看资金的来源是否正当

明确了主体,还应当看发放过节福利的资金来源。

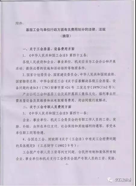
机关、事业单位和国有企业按照国家的相关规定,均列支有一定比例的福利费和工会经费。

其中,福利费主要用于解决工作人员的生活困难补助,同时补贴集体福利;

而工会经费根据《中华全国总工会关于加强基层工会经费收支管理的通知》(总工办发[2014]23号)规定,可以用于工会组织的职工集体福利等方面的支出,如用于工会组织逢年过节向全体会员发放少量的节日慰问品等。

因此,机关、事业单位逢年过节向干部职工发放一定的节日福利是有依据的,也是应该的,但前提是资金必须从单位的福利费和工会经费中列支。

实践中,很多单位在发放过节福利的时候,往往没有严格遵守相关的财务管理规定,存在挪用、套用单位正常工作经费发福利现象,个别单位甚至打着为职工谋福利的理由私设小金库、账外账,这就把正常的职工福利异化和歪曲了。

三.看发放的形式是否合规

过节福利可以发,并不代表随意发。

关于严禁发放使用各种代币券(卡)的紧急通知》(国纠办发电[2001]2号),早对单位使用代币购物券(卡)给职工发放福利提出了禁止性要求。

一般所说的违规发放过节福利,在形式上多表现为打着逢年过节名义向干部职工随意发放现金、购物卡、代金券,或者是发放数额上明显超标的高档奢侈商品等。这些行为既无法体现传统节日组织慰问干部职工的性质,也明显违反廉洁纪律、财经法律法规、财经纪律等党和国家的各项规定,必须受到相应的党纪政纪追究。

全国总工会曾经下发《关于〈关于加强基层工会经费收支管理的通知〉的补充通知》,针对一些实际问题作出更明确的规定,以便于基层操作。

全总认为,在反腐的同时,应该积极推进普通职工特别是一线职工的正常福利,改善职工住宿、就餐、医疗等集体福利,加大对困难职工帮扶救助。

哪些福利,职工可以有?




“逢年过节”都是什么节

《补充通知》首次明确“年节”是指国家规定的7个法定节日,包括元旦、春节、清明节、劳动节、端午节、中秋节、国庆节。


 







但这些开支,不能有











首页
评论
分享
Top