编辑导语:本文是一道作业题,针对公司周年庆策划一场线上商业活动;本文作者对此题目进行拆解,从四个问题出发,详细的解析了如何策划的过程和遇到的问题,我们一起来看一下。

最近一位朋友去面试,面试官留了一道作业题,让针对该公司周年庆策划一场线上商业活动,要求方案中需包含活动主题、竞品分析、用户策略、活动页面、流程图、推广方案、活动排期等诸多内容。
朋友问我拿到这道题目,会怎么策划?
试题内容:今年是公司第N年周年庆,需要你策划一个会员周年庆活动。
活动方案中需包含以下内容:
策略思考路径,可包括市场分析、竞品调研、产品功能深挖等;
落地方案包含完整的营收思路,推广口号等,可配合活动页面,即包含示意图、流程图、交互细节;
推广方案包括迅雷内部的推广资源,哪些位置要上;内外部推广资源;
排期规划推广方案时间进度及排期规划;
我的建议是,先不要拘泥面试官给你出的题目是否有逻辑或流程问题,也不要纠结于题目内容是否有缺失。
面试官出这么一道试题给你,可能想要考察你以下几点能力:
审题能力;
信息检索能力;
逻辑能力;
活动策划能力。
大胆地把你自己认为正确的答案写出来,阐述清晰、查漏补缺、让答卷看起来逻辑满分即可。
为了更好地阐述我的拆解思路,本文选取迅雷会员这款产品作为案例,手把手教你如何完成一个高转化率的商业活动。
一、策略思考路径先来剖解问题一,题目关键词是“思考路径”、“市场分析”、“竞品调研”、“产品功能”。
思考路径这词乍一看以为是要分析活动用户路径,仔细看才发现是思考路径。
在人的潜意识里,分析一款产品的市场情况或竞品调研的前提需要有确定的主题和方向;如果没有确定的主题,那么做再多的调研都是南辕北辙,徒劳无功。
所以,第一步需要确定活动的主题、方式和想要采取的策略。
试题中给出的背景是“周年庆活动”,这是关键点。
周年庆商业活动跟日常的商业活动相比究竟有什么不同?在活动策划上需注意什么?
周年庆活动,百科上解释是“周年庆即为企业/产品成立周岁的庆典;周年庆典不只是一个简单的程序化庆典活动,而是一个企业、团体、产品已经步上正轨、茁壮成长的表现。”——因此周年庆活动可谓一年一度比较重要的活动,最好能跟品牌/产品挂钩,强化品牌美誉度。
我会如何策划迅雷会员的周年庆活动呢?
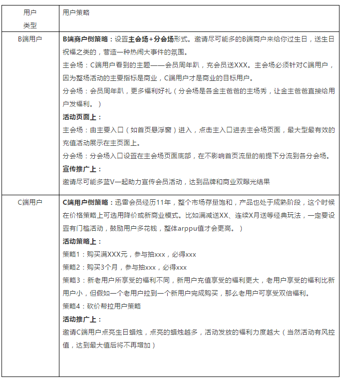
由于迅雷会员这款产品比较特殊,它连接两侧用户;所以在确定活动主题/方式前,我首先需要确定本次活动是针对C端用户还是B端用户,还是连接B端和C端用户的活动。
1. 活动主题活动主题:比如主题可定为“会员周年趴,充会员送XXXX”。
活动主题建议不要过于文案化,比如怦然心动、春意盎然、四月你好这种文案看似很美,但用户读完后不知道这个活动具体想要干什么的,相当于这是句无效文案;还不如直接用“充会员送XXX”这种文案来得简单明了说人话;而且根据笔者以往做活动的经验,直接了当告知用户活动是要干嘛的,活动转化率反而更高。
活动方式:建议商业+品牌营销活动结合,邀请B端商户和C端用户参与到活动party中一起玩,并以情感共鸣方式吸引用户关注活动;联合B端商户举办联合活动的好处就是——可扩大活动的品牌曝光度;同时降低活动的投入成本,最终实现双方共赢。
用户策略:活动可往轻松简单氛围去策划,比如把周年庆活动设想成简单的“我生日快到了,我想要邀请金主爸爸(B端商户)和好朋友(C端用户)来过生日”;至于活动怎么策划,能让大家都满意,都领到福利,这才是考验活动运营真正实力的时候了。
活动策划要有意思,用户策略还要让用户赏脸跟你玩,这可不是一件简单的事情。

很多用户可能会问,为什么我要把竞品分析放在第二,而不是活动主题之前呢?
这点我是这么考虑的:
竞品分析:如果是针对会员周年庆活动的话,没必要去参照或调研竞品的活动方式;反而应该参照和调研整个行业内效果比较好的活动方式,这样更容易跳出原有的活动狭隘圈。
调研是为了挖掘更多创新方式,让活动变得好玩,用户喜欢来玩;比如选取一些备受用户喜欢且不用教导用户的活动裂变方式,砍价、抓娃娃、套圈圈等;类似这种我妈都会玩我妈都明白字面意思的活动方式更吸引用户注意、引起更多转发裂变,最终实现活动付费。
产品功能:如上面竞调所提到的,选用一种经典的活动玩法,让用户在玩的过程中,完成付费/转发的操作;所以在产品功能设计上围绕最终导向设计(详见后面解释)。
二、落地方案包含完整的营收思路,推广口号等当确定活动主题和方式后,下一步需要验证活动可能带来的效果,反推流量和缺口,以此优化产品流程——这点我在之前的很多文章中也提到过,一定要先做活动数据反推。
营收思路:以目标1亿为例,利用树杈法方式拆解目标。
先确定营收目标(1亿),计算各类资源入口、位置转化率、位置营收额等,计算流量缺口和营收缺口。(保底)
根据数据缺口,从结果进行反推,初步估算需额外开拓多少流量、资源才能完成指标。(缺口)
在常规销售记录上,加入捆绑玩法。如前面提到的满减等,提升用户arppu值。(捆绑)
此外可通过设计联名款会员充值、学校青春版会员充值等商业噱头,跟量级相当的app合作,利用双方app用户画像差异性,占领对方用户(各类视频网站会员也是通过联名款会员拓宽用户)。(联名)
简单说,就是采用“保底”+“缺口”+“捆绑”+“联名”4大运营思路,完成营收指标。
1. 活动页面参考示例:以充值会员玩刮刮乐为例。

1)活动方式选用经典玩法,如付费后免费刮刮乐、付费前砍价等;上述案例采用了购买会员后免费刮刮乐的方式。
2)活动页面设置成单线程活动,尽量减少给用户多选择的按钮或操作;页面最好是用户一进来后,只需要一直点一个按钮操作即可完成整个活动流程。
如上图线稿,用户一进来整个页面只有购买按钮有比较强的指向性且可点击,其余都是活动动态和产品介绍;底部的分会场banner页面是子会场活动跳转,形成流量闭环;这种单线程活动设计的好处就在于,要么用户进入页面后立马退出,要么停留下来——停留下来的用户60%以上都会转化,活动转化率很高。
3)需要预先确定活动页面的最大流量入口,比如流量最大的入口是app首页悬浮窗,那么活动落地页所有交互需根据悬浮窗入口进行设计。
4)活动页面,顶部可采用实时弹幕形式;实时展示已充值会员昵称、充值金额,给用户火爆紧张的感觉,刺激用户快速下单。
5)活动页面不适宜太长,最好控制在手机屏幕2屏以内,页面太长用户没有耐心浏览。
三、推广方案包括迅雷内部的推广资源,哪些位置要上推广资源一般比较容易整理,无外乎分内部资源、外部资源(新媒体主要偏品牌推广,也可以单独区分);在重大活动推广上,之前所积累的人脉资源这时候该派上用场了。
内部资源:比如app各资源位、公司内部其他app位置、网站位置、新媒位置等;最好用一份excel表格纪录好全公司的资源位、位置尺寸大小、负责人,方便下次直接对照表格联系,提升沟通效率。
外部资源:第三方app、第三方媒体平台、用户裂变渠道、社群……最好也有一份excel资源表,方便以后工作交接,同时还能从数据中评估哪些资源后续可以强强联合的。
新媒体资源:双微1抖1快等(新媒资源可单拆解出来也可汇总到内外部资源中),新媒体资源在做品牌推广时尤其重要。
四、周年庆活动的排期规划、推广方案、时间进度及排期规划时间进度——可提前7天预热,加深用户对活动的记忆。
(备注:大型活动一般要有预热环节,小型活动推广可根据实际情况看是否需要),如下表,整个活动排期预计16-20天(含周末)。
1. 推广排期规划活动推广一般分3个阶段:预热→上线→收尾,活动总结一般针对内部。
预热(提前3-7天预热推广,吸引用户眼球)——上线(4-5天活动推广,各类资源交叉上线)——收尾(3天左右,整理对外可宣传数据、花絮/故事等)——总结(3-5天,具体视数据收集难度而定)。

渠道众多,为了避免渠道使用拥挤造成位置资源浪费,在推广资源排期上需要错开时间,以达到资源最大利用率。
在消息推送方面,除第一天push的用户不需去重以外,后面使用push推广时需去重前面几天用户;尽量让同样内容的push不过多打扰用户,在保证商业化的同时也不损害用户体验。
用户精细化运营,需根据用户使用场景、用户频率、用户行为、用户在线时间等多维度将活动精细化推送给用户。
以上是我针对试题的拆解。
整个活动拆解下来后你会发现,其实这些底层的策划知识和思考流程大同小异,唯一不同的点在于对细节的考虑和琢磨。
比如对文案的斟酌,对活动策略的制定、活动页面的交互编排、活动转化、精细化推送等;这些细节才是让你在同类型活动中脱颖而出,最终活动付费转化却千差万别的主要原因。
相信我,从读完这篇文章开始,在策划每一次活动时,多问自己几个为什么(5WHY分析法);长期下来,你就能发现活动效果慢慢就提升了。